Jellyfish 是一个一站式 AI 生成短剧(竖屏短剧 / 微短剧)的生产工具,覆盖从剧本输入到智能分镜、角色/场景/道具一致性管理、AI 视频生成、后期剪辑,直至一键导出成片的完整流程。
应用场景
- 短剧/微短剧内容创作者:快速将创意转化为高质量短剧作品。
- AI 影视工作室批量生产:高效批量生成短剧内容,满足市场需求。
- 个人创作者低成本试水:以较低成本尝试竖屏短剧创作。
- 教育/培训机构:制作教学短视频,丰富教学内容和形式。
- 品牌/电商:制作带剧情的产品宣传短片,提升产品吸引力。
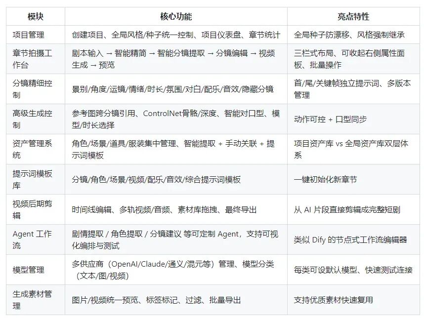
功能模块
- 剧本输入:支持多种格式的剧本输入,为后续处理提供基础。
- 智能分镜:自动将剧本转化为可拍摄的分镜脚本。
- 角色/场景/道具一致性管理:确保在不同镜头中角色、场景、道具的一致性。
- AI 视频生成:对接多种大模型 API,生成高质量视频片段。
- 后期剪辑:提供视频剪辑功能,对生成的视频进行后期处理。
- 一键导出成片:将剪辑好的视频一键导出为成品短剧。

功能特点
- 极致一致性:通过全局种子、统一风格、资产复用,解决 AI 生成中的人物/场景漂移问题。
- 工业化生产流程:从文学剧本到可拍摄分镜,再到视频片段,实现一条龙闭环生产。
- 可视化 & 可控:提供所见即所得的分镜编辑器、精细的镜头语言控制、实时预览功能。
- 资产复用体系:全生命周期管理角色/场景/道具/服装/提示词模板,提高生产效率。
项目技术栈
前端
- 框架:React 18 + TypeScript + Vite
- UI 组件库:Ant Design / Tailwind CSS
- 状态管理:Redux Toolkit / Zustand
- 工作流编辑:React Flow
- 视频播放器:Video.js / Plyr
- 富文本/代码编辑:Monaco Editor / React Quill
后端(可选开源部分)
- 框架:Node.js / NestJS / FastAPI / Spring Boot
- 数据库:MySQL(通过 Docker Compose 启动)
- 文件存储:RustFS(提供 S3 API 接口)
AI 生成层
- 对接多种大模型 API,包括但不限于 OpenAI、Anthropic、Midjourney、Runway、Kling、Luma 等。